
Jennifer Mitchell
(but you can call me Jen)
I’m an aspiring UX researcher with a background in psychology, cognitive science, and human factors. I specialize in qualitative and quantitative research to uncover insights that improve how people experience and interact with technology. My work explores areas like emotion, decision-making, and human-AI interactions, with a focus on designing solutions that are inclusive and meaningful.... and this is my UX research portfolio.

I’m Jennifer Jaehee Mitchell, an aspiring UX researcher with a global upbringing and a deep passion for understanding how people connect - with each other and with technology. Growing up in a military family meant I moved to seven different places before I turned 17, including Japan, Korea, Germany, and across the U.S. Each move shaped my curiosity about how people communicate and form relationships in diverse contexts.I earned dual bachelor’s degrees in Cognitive Science and Psychology from the University of Virginia, exploring how people think, feel, and make decisions. Now pursuing a graduate degree in Human Factors Engineering at Virginia Tech (graduating May 2025), I focus on the intersection of human behavior, design, and technology.My research has covered topics like emotion, attachment, and decision-making, with a special focus on how people interact with artificial beings (yes, robots). I’ve also worked closely with autistic populations, gaining valuable insights into diverse cognitive and emotional experiences. I’m especially passionate about using user-centered methods to improve interactions with technology—whether it’s designing intuitive interfaces, fostering trust in AI, or enhancing accessibility for neurodiverse users. My goal is to create solutions that empower users, humanize technology, and ensure inclusivity.Outside of work and school, I’m a mix of creative chaos and calm curiosity. I love doodling in the margins of my notebooks, journaling my way through ideas, reading books that make me think, and leveling up in video games (bonus points if cats are involved in the game or IRL). Speaking of cats, my furry companions are my ultimate co-researchers—they just haven’t mastered the keyboard yet.I believe great UX starts with empathy and understanding, and I’m passionate about designing experiences that empower, inspire, and connect.
A New Interface for Virginia Tech's
Student Engagement and Campus Life
The Problem
The Solution
Client
Tools
Role
Process
Understanding the Task
Affinity Diagramming




User Models
| General Users | Student Managers | Administrators |
|---|---|---|
| Users finding events/clubs to stay updated on campus activities. | Leaders responsible for event organization, roster updates, and club communication. | Stakeholders managing event approvals and platform maintenance. |
Persona

Usage Model

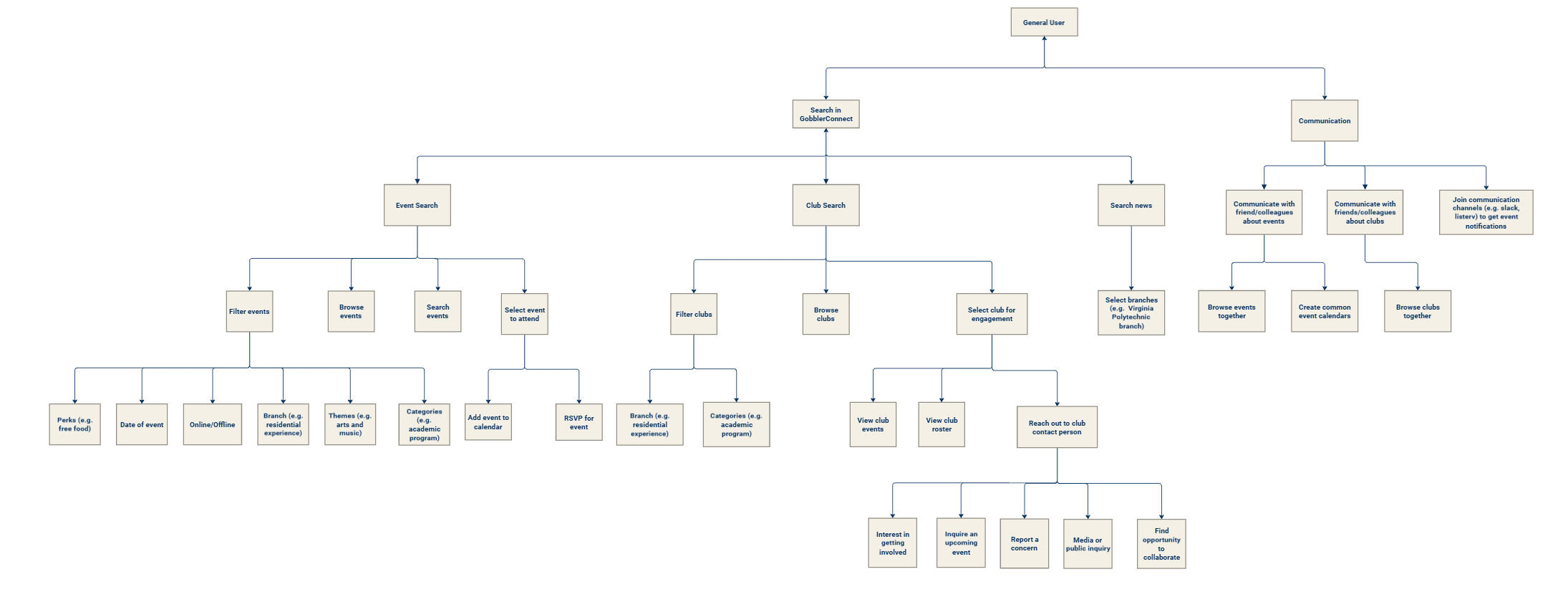
Task Models

Usage Scenario
Task: Communicating with friends about a potential event of interest
Shreya, a graduate student at Virginia Tech, is eager to pursue her passion for dance outside of her academic schedule. One day after class, she decides to search for dance-related activities on the GobblerConnect website. Hoping to find a organization or event that fits her interests, she navigates to the ‘Event’ tab and opens the categories drop-down menu. She quickly locates and selects the ‘Dance Workshop/Training’ category, which shows a few upcoming events. One event catches her eye, and she’s excited to attend, but she wants to check with her friends to see if they’re interested in joining her.Unfortunately, GobblerConnect lacks any built-in communication features, which means she can’t easily share the event with her friends directly from the platform. To work around this, Shreya takes a screenshot of the event details and shares it with her friends through their WhatsApp group. Her friend Alia responds quickly, saying she’s interested in attending, but they still need to ask their other friend, Krish, who isn’t part of their WhatsApp group. This makes Shreya realize how much easier it would be if GobblerConnect had a communication channel where students could seamlessly share event details and chat with each other directly on the platform.Despite the slight inconvenience, Shreya and Alia both RSVP to the event and mark it on their calendars, excited for the upcoming dance workshop. However, Shreya can’t help but think that GobblerConnect could significantly improve the user experience by integrating a way for students to communicate and coordinate with each other right within the platform.
Step-by-Step TSM
Task: Finding event for a given date and category on GobblerConnect

Communication and Connectedness
Proposed a direct messaging system within the platform to enable real-time communication between users, club officers, and administrators, reducing dependency on external tools.
Enhanced Search Functionality
Reimagined search with advanced filters, including customizable categories and relevance-based sorting, to make discovering events and organizations more intuitive.
Member Interaction
Designed role-based rosters to increase transparency and inclusivity, allowing users to easily identify leaders and new members within organizations.
Storyboards
Early Concepts and Sketches






Wireframes














The Figma prototype can be found at the following link:
Benchmark Tasks
Problem-Importance Table
This was my first full official UX research project, marking a pivotal moment in my journey as a UX researcher. It allowed me to lead the research process from start to finish, applying various methodologies to uncover user needs and translate them into actionable insights for design.The biggest takeaways and reflections from this project include:
The Value of Qualitative DataThrough think-aloud sessions and interviews, I discovered how powerful qualitative research can be in understanding the "why" behind user behaviors. This approach provided rich, actionable insights that would have been missed with quantitative methods alone, enabling designs that truly address user needs.
Narrowing Down ScopeOne of the most valuable lessons from this project was learning how to narrow down scope in an open-ended context. GobblerConnect presented numerous challenges, and it wasn’t immediately clear which issues were the most important. Prioritizing problems that had the greatest impact on UX taught me how to focus research efforts and deliver meaningful, actionable solutions.
Conducting End-to-End ResearchManaging the entire research process, from identifying goals to synthesizing findings, gave me hands-on experience in driving a project from start to finish. It was truly rewarding to work on this project, as it not only deepened my understanding of user-centered research but also strengthened my ability to translate insights into meaningful solutions.
The Problem
The Solution
Client
Tools
Role
Process
To address the challenges of making cooking a more engaging and collaborative experience, we conducted a detailed user research study to uncover user pain points, behaviors, and opportunities for improvement.
Understanding User Needs
Affinity Diagramming



Initial Vision and Pivot
CookingCrew was originally conceived as a tool to promote healthier eating habits by encouraging users to cook together. The idea was to leverage collaborative cooking to inspire better dietary practices. However, our user research revealed a deeper issue:People weren’t cooking at all, which led to unhealthy eating habits and a lack of recipe diversity.
Users viewed cooking as a chore, often sticking to the same meals repeatedly.This insight highlighted the need to address the motivation to cook, not just the focus on healthier eating. To address this challenge, we pivoted CookingCrew’s focus:
From Health to Fun:
Instead of framing the app around healthy eating, we reimagined it as a platform that makes cooking enjoyable.
Collaborative Opportunities:
Features to make cooking a shared, interactive experience with friends or family.
Motivational Incentives:
Gamified elements like challenges, rewards, and badges to encourage frequent cooking.
Cooking Assistance:
Tools like guided recipes and support for lower skill levels to reduce the intimidation of cooking.
Learning from Proven Platforms
To design CookingCrew, we looked to successful platforms that foster engagement, habit-building, and community interaction. These platforms informed key strategies for making cooking a fun and collaborative activity:

Duolingo - Forming Habits:
Duolingo's streaks, badges, and rewards encourage consistent engagement with the platform.For CookingCrew, we incorporated similar gamification, introducing "Meal Streaks" for consecutive cooking days and badges for trying new cuisines or techniques.

Twitch - Real Time Interaction:
Twitch creates an interactive community through live-streaming and shared experiences.Inspired by this, we developed features for real-time virtual group cooking sessions where users can connect, share progress, and cook collaboratively.

Peloton - Social Motivation:
Peloton transforms individual workouts into shared challenges, using leaderboards, group goals, and community-driven motivation.For CookingCrew, we integrated group recipe challenges, shared progress tracking, and leaderboards to foster camaraderie and friendly competition.
From these inspirations, we thought of adding a feature to promote both social connection and learning: public and private cooking rooms.Private Rooms: Invite friends or family for close-knit virtual cooking sessions, sharing progress in real-time.Public Rooms: Open to the broader community, these spaces allow users to connect with people worldwide. By joining themed cooking sessions or workshops, users can learn new techniques, explore global cuisines, and share their expertise.
Personas
Our brainstorming and ideation revealed a need for an app that caters to a variety of cooking styles and motivations. To ensure our solutions addressed the unique needs of our audience, we developed detailed personas based on our research.
These personas became our guiding framework, helping us prioritize features and design a user experience that meets the needs of each type of user. With this foundation in place, we moved into the wireframing phase to visualize how the app would function
Wireframes
The initial wireframes were created with our personas in mind, focusing on features like collaborative rooms, guided cooking, and gamified challenges. These wireframes set the stage for iterative design and user testing to refine the app further






Prototype
With wireframes finalized, our next step was to test the feasibility of our ideas in a functional environment with a working prototype.
Collaborating with a development team, we created a low-fidelity working prototype. While not visually refined, this prototype focused on testing core functionality, to validate our app's interactive and collaborative features.The following key features were included:
| Two-way video: | Enables real-time interaction and collaboration, addressing social and learning aspects. |
| Step-by-step instructions: | Provides guided support and recipe following for users of various skill levels. |
| Gamification points system: | Encourages continued engagement by rewarding users for completing recipes or challenges. |
| Gesture tracking: | Simplifies the cooking process with hands-free interaction, making it easier for users to follow instructions while multitasking. |

Benchmark Tasks
User Feedback
Communication is KeyThis project marked my first experience collaborating closely with a development team. At first, it was a bit of a struggle to understand their constraints and limitations. I quickly realized that open and honest communication was essential to bridge that gap and make sure we were all on the same page.
Staying Flexible and AdaptingThis project truly showed the importance of flexibility and adaptability. The initial research and design goals had to be adjusted based on on user feedback and technical feasibility. Learning to pivot and adapt based on user input was a valuable lesson.
Leading Research on a Blank Canvas is Hard (but Exciting!)One of the biggest challenges was leading research on a product that was essentially just an idea. There was no existing product to analyze or user base to tap into. It required a lot of creative thinking and a deep dive into potential use cases to shape the initial research direction.
Let’s connect! Whether you have a project idea, need a UX researcher, or just want to chat -- shoot me an email!